Multiplex Biomarker Screening for Neuroinflammation Associated with Cognitive Decline

SFN 2023

Download ↓

1. Abstract

Cytokines and chemokines are known mediators of neuroinflammation and have been correlated with an increased cognitive impairment risk observed in neurodegenerative diseases. Early detection of these biomarkers before symptom onset may be critical for successful treatment and prevention. However, the current screening of asymptomatic individuals is invasive and costly. As the prevalence of neurodegenerative diseases continues to rise, there is a need for improved, easy-to-use screening tools. A challenge in developing multiplex assays for all analytes of interest is mitigating dilution and matrix incompatibilities. Previously developed immunoassays using electrochemiluminescent detection on the Meso Scale Discovery platform were used to multiplex up to 10 analytes, thus conserving precious samples. The three panels reported here target biomarkers associated with various diseases: Alzheimer’s disease (AD; Eotaxin-1, IL-1α, IL-12/IL-23p40, IL-16, IL-17A, MCP-1, MDC, MIF, SDF-1α, YKL-40), multiple sclerosis (MS; CTACK, Fractalkine, GRO-α, IL-7, IL-12/IL-23p40, IP-10, MCP-1, MIP-1β, MIP-3α), and traumatic brain injury (TBI; CD40L, IFN-γ, Fractalkine, IL-1β, IL-6, IL-18, MCP-1, RANKL/TNSF11, TNF-α, VEGF-D). Serum samples from individuals with observed cognitive dysfunction and samples from unaffected individuals (serum, plasma, and cerebrospinal fluid) were assessed with these panels. Our results show elevated levels of Eotaxin-1, CCL27, CD40L, CX3CR1, CXCL1, IL-12p40, IL-16, MCP-1, MIP-1β, VEGF-D, and YKL-40 and downregulation of MIP-3α, RANKL, and TNF-α in individuals with cognitive decline. Taken together, our data demonstrate that these multiplex panels can detect biomarkers that potentially are involved in neurodegeneration. Disturbance in homeostasis is a highly dynamic and time-dependent process that warrants further study with well-defined, multi-analyte panels.

View More View Less

2. Methods

MSD’s electrochemiluminescence detection technology uses SULFO-TAG labels that emit light upon electrochemical stimulation initiated at the electrode surfaces of MULTI-ARRAY and MULTI-SPOT microplates.

Electrochemiluminescence Technology

  • Minimal non-specific background and strong responses to analyte yield high signal-to-background ratios.
  • The stimulation mechanism (electricity) is decoupled from the response (light signal), minimizing matrix interference.
  • Only labels bound near the electrode surface
  • are excited, enabling non-washed assays.
  • Labels are stable, non-radioactive, and directly conjugated to biological molecules. Emission at ~620 nm eliminates problems with color quenching.
  • Multiple rounds of label excitation and emission enhance light levels and improve sensitivity.
  • Carbon electrode surface has 10X greater binding capacity than polystyrene wells.
  • Surface coatings can be customized.

Electrochemiluminescence Technology

3. Strategy and Calibrator Curve

In Alzheimer’s disease research, identifying neuroinflammatory cytokines that show a relationship with key biomarkers has become increasingly vital for understanding the complex pathophysiology of the condition. Neuroinflammatory markers, such as those found in MSD’s U-PLEX Alzheimer’s Disease Combo 1 (human), have been found to play a pivotal role in chronic inflammation seen in AD brains. Various cells in the body release specific proteins and cytokines in response to different conditions. For instance, immune cells like monocytes and macrophages release IL-1α, IL-12/IL23p40, and MIF. IL-12/IL23p40 is unique because it is released by activated microglia, astrocytes, and lymphocytes and can induce a positive feedback loop. Some T cells, like Th17 cells, produce IL-17A, while CD8+ T cells can release IL-16. Additionally, Eotaxin, MCP-1, MDC, and SDF-1α have been studied in epithelial cells, endothelial cells, and stromal cells as well as microglia. In this study, we examine the correlation of these cytokines in relation to established biomarkers such as Tau and Neurofilament L (NF-L), found in neurons, and GFAP, which is a marker for astrocytes. Each analyte serves a distinct function in the nervous system.
The analysis is broken down into two parts: (1) Serum, EDTA Plasma, and CSF samples from apparently healthy individuals as well as those with mild to moderate cognitive decline, rated on the Mini-Mental State Examination (MMSE), were tested using the U-PLEX Alzheimer’s Disease Combo 1 (human), S-PLEX Human Tau (pT181) Assay, S-PLEX Human Tau (pT217) Assay, and S-PLEX Neurology Panel 1 (human) which includes Tau (total), GFAP, and NF-L Assays. The relationship between analytes and matrices was evaluated; (2) Serum samples, with MMSE scores ranging from 1 to 30, were run on U-PLEX Alzheimer’s Disease Combo 1 and the S-PLEX Human Tau (pT217) Assay, suggested by literature as a more indicative biomarker for AD severity. The relationship between these analytes and cognitive decline was evaluated using simple correlation and the Principal Component Analysis (PCA). All analyses were conducted on R version 4.3.1 (2023-06-16 ucrt) – "Beagle Scouts" – and R Studio 2023.06.1 Build 524.
MSD Assay kits were used for all testing according to protocol, and samples were obtained from outside vendors.

Typical standard curves for the 10 biomarkers in the U-PLEX Alzheimer’s Disease Combo 1

Figure 1 (A) Typical standard curves for the 10 biomarkers in the U-PLEX Alzheimer’s Disease Combo 1 (human) tested in this study. (B) Table of the LLOD and ULOD concentrations for each analyte in the panel.

4. Analyte Correlation across Matrices

The table and chart below (Figure 2) show the correlation of native samples of all analytes in Serum (n=30), EDTA plasma (n=30), and CSF (n=30). Samples range from having mild/moderate (16) cognitive decline to normal (30) on the MMSE scoring. MMSE scores ≥24 were considered normal. An equal number of normal to cognitive decline samples were represented in each matrix. Our findings confirm the correlation of well-characterized biomarkers in the literature and also highlight multiple cross-matrix neuroinflammatory markers such as IL-12/IL-23p40, IL-17A, SDF-1α, MDC, and YKL-40, suggesting the involvement of glia and immune cells in early stages of cognitive decline.

Serum, EDTA Plasma, and CSF levels of Eotaxin-1, IL-1α, IL-12/IL-23p40, IL-16, IL-17A, MCP-1, MDC, MIF, SDF-1α, YKL-40, GFAP, NF-L, Tau (total), Tau (pT217), and Tau (pT181)

Figure 2. Serum, EDTA Plasma, and CSF levels of Eotaxin-1, IL-1α, IL-12/IL-23p40, IL-16, IL-17A, MCP-1, MDC, MIF, SDF-1α, YKL-40, GFAP, NF-L, Tau (total), Tau (pT217), and Tau (pT181) were normalized within each matrix and assessed against each other across all matrices (B). The colors (red, upward; blue, downward) represent the strength and direction of correlation coefficients (Pearson’s r) between specific cytokines within a matrix. The table in (A) shows two analytes and their respective matrix that have a correlation value of r ≥0.5. Color scaling was applied in the correlation column for higher (red) to lower (white) r values.

5. Analyte Correlation by Matrix

The correlation matrix plots below (Figure 3) show the correlation of native samples for all analytes in Serum (n=30), EDTA plasma (n=30), and CSF (n=30). Sample concentrations of analytes within each matrix were analyzed against each other. Samples range from mild/moderate cognitive decline (MMSE=16) to normal (MMSE=30). Our findings, shown in Figure 4, indicate strong matrix-specific correlations (r ≥0.75).
A correlation between YKL-40 and MIF was observed in CSF (r=0.88) and plasma (r=0.80) but not in serum (r=0.09). Tau (total) correlated with Tau (pT217) in EDTA plasma (r=0.76) and serum (r=0.76) and also with Tau (pT181) in EDTA plasma (r=0.68). A correlation between IL-16 and Eotaxin was observed in CSF alone (r=0.74), but a strong correlation between Tau (pT181) and Tau (pT217) was observed across all matrices (r=0.80). Consistent with the findings in the above section, indications of neuroinflammatory cytokines are present across all matrices.

Simple correlation analysis was conducted, and correlation coefficients (Pearson’s r) were evaluated between all analytes in serum (A), EDTA plasma (B), and CSF (C).

Figure 3 . Simple correlation analysis was conducted, and correlation coefficients (Pearson’s r) were evaluated between all analytes in serum (A), EDTA plasma (B), and CSF (C). The colors (red, upward; blue, downward) represent the strength and direction of correlation coefficients (Pearson’s r) between specific cytokines within a matrix.

Analytes with correlation (Pearson’s r) of greater than 0.75 in each matrix were plotted against each other. The x- and y-axes represent analyte concentrations in fg/mL.

6. Analytes Associated with Cognitive Decline
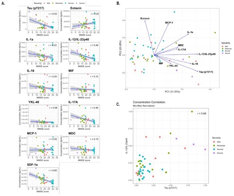
AD serum samples were acquired from a commercial source and tested neat for Tau (pT217) and at four-fold dilution for other assays. A strong correlation was observed between MMSE scores and Tau (pT217), SDF-1α, IL-12/IL23p40, and IL-17A (Figure 5). Using the PCA analysis, our findings suggest Tau (pT217) and IL-12/23p40 have a high impact on severity clustering.

Correlation between serum levels of analytes (y-axis) and MMSE scores (x-axis) using Pearson’s correlation. Pearson’s r values are shown at top right of each panel

Figure 5. Correlation between serum levels of analytes (y-axis) and MMSE scores (x-axis) using Pearson’s correlation. Pearson’s r values are shown at top right of each panel (A). Individual samples were color-coded based on severity on the MMSE scale: Normal (≥24, teal), Mild (19-23, red), Moderate (10-18, green), and Severe (≤9, purple). (B) PCA analysis was conducted and plot was generated with PC1 on the x-axis and PC2 on the y-axis. Blue arrows indicate how essential markers contribute to AD sample clustering. (C) Shows the correlation between
IL-12/IL-23p40 and Tau (pT217), which have the highest impact on AD sample variability in Principle Component 1 (PC1).

7. Summary and Conclusion
Combining multiple panels having analytes from different pathways is a powerful tool that can provide a more thorough insight into the mechanisms underlying neuroinflammation and neurodegeneration. Our study shows the ability to detect these analytes in CSF, EDTA plasma, and serum. By correlating analytes in MSD’s U-PLEX Alzheimer’s Disease Combo 1 (human) with well-characterized biomarkers of Alzheimer’s disease progression, using both Pearson’s r and PCA, we show cross-talk between glia, immune cells, and neurons even at the early stages of cognitive decline. Moreover, PCA plots allow us to highlight the markers that have the greatest impact on sample clustering. IL-12/IL-23p40, released by activated microglia, astrocytes, and Th17 cells, and Tau (pT217) are important analytes to consider in research regarding the progression of AD.

Related Applications
Meso Scale Japan 株式会社